Beyond the CRM: Reimagining Salesforce as Strategic Infrastructure
An architectural framework for scali ng and governing Salesforce as enterprise infrastructure.

Scalable architecture and a unified platform — a visionary digital landscape generated by Gemini Pro
Introduction: From Friction to Strategic Imperative
A global consumer goods company recently saw its multi-million dollar Customer 360 initiative stall for six months. The cause was not a failure of technology, but a failure of vision. The company was rolling out a powerful, interconnected ecosystem, yet key business units continued to treat it as a simple, siloed CRM. This disconnect — a common ailment in today’s enterprises — led to fragmented customer journeys and mounting technical debt, with industry reports suggesting that poor integration strategies can inflate project costs by over 30%.
The most powerful enterprise software is no longer just a collection of applications; it has evolved into the central nervous system of the digital enterprise. Treating it as anything less is a direct path to ceding competitive advantage.
This paper provides an enterprise-grade architectural and governance framework to transform your core platform from a departmental tool into the strategic backbone of your digital enterprise. By reframing it as strategic infrastructure, you can unlock the agility and customer-centricity required to win in the modern market.
Not Just an App — A Platform
A prime example of this evolution is Salesforce, which has grown far beyond its origins as a standalone CRM product. Today, it is a comprehensive multi-cloud platform encompassing a broad range of capabilities and add-on clouds, including:
- Data Cloud (CDP & Identity): Unified customer profiles and identity management.
- Marketing Cloud: Automated, multi-channel marketing and personalization.
- MuleSoft (Integration & APIs): Enterprise integration hub and API-led connectivity.
- CRM Analytics & Tableau (Analytics): Advanced analytics and AI-driven insights for decision-making.
- AI Cloud & Prompt Studio: Generative AI and automation (e.g., Einstein GPT, workflow orchestration).
- Industry Clouds: Pre-built solutions for verticals (Financial Services, Health, Automotive,etc.).
- Heroku & Salesforce Functions: Scalable application development and serverless computing.
- AppExchange Ecosystem: Thousands of third-party apps and components to extend functionality.
- Slack (Collaboration): Collaboration and workflow integration layer for case swarming, approvals, and more.
- Informatica (as of May 2025): Enterprise data management and integration.
This expansive platform enables organizations to build scalable, integrated, intelligent digital experiences spanning sales, service, marketing, and operations. With this evolution comes new opportunities and responsibilities for governance, architecture, and strategic investment. Embracing this technology as infrastructure rather than just an app is essential to unlocking its full business value.
Read my other article: Architecting Salesforce for Control.
Why Platform Thinking Matters
Modern enterprises don’t need more disconnected apps; they need streamlined systems that work together seamlessly. Adopting a platform mindset encourages reuse and interoperability, reducing integration maintenance costs by up to 40% and accelerating project delivery through shared services. Instead of siloed point solutions, companies demand:
- Fewer interfaces (simplified system landscape)
- Reusable integrations (API-led connectivity, not one-off scripts)
- Real-time insights (customer data and analytics available on demand)
- Shared identity (unified customer and user identities across apps)
- Composable automation (building blocks like Flow and Functions to orchestrate processes)
When treated as strategic infrastructure, a core system becomes the platform for experience delivery across your business — powering sales, service, marketing, and operations with agility and scale. Without this mindset, organizations risk siloed data, inconsistent processes, and slower innovation. Platform thinking aligns technology with business outcomes, ensuring that every project builds towards a cohesive customer experience rather than another isolated app.
A Broader Enterprise Trend: The Rise of Integrated Platforms
The platform-centric approach described here is not unique to Salesforce. It represents a major trend across the enterprise software industry, as leading technology vendors race to build comprehensive, integrated ecosystems. While this article uses Salesforce as a detailed case study due to its market position, other major vendors offer competing strategic platforms:
- Microsoft combines its Dynamics 365 suite (CRM and ERP) with the Power Platform (Power BI for analytics, Power Automate for integration) and its formidable Azure cloud services to create a deeply integrated enterprise ecosystem.
- Adobe has built the Adobe Experience Cloud, a powerful platform focused on marketing, content, and commerce that integrates flagship products like Adobe Campaign and Marketo Engage for marketing automation.
- Oracle and SAP, long-standing leaders in the ERP space, have developed their own comprehensive Customer Experience (CX) suites to provide unified CRM, marketing, and service capabilities that tie directly into their core business systems.
The core principles of strategic architecture, unified governance, and the Center of Excellence model discussed throughout this article are universally applicable. Whether your enterprise backbone is built on Salesforce, Microsoft, Adobe, or another leading platform, the strategic imperative remains the same: you must manage it as unified infrastructure to unlock its full potential.
Salesforce Platform Architecture: A Unified Blueprint
To fully leverage a composable enterprise platform, it’s essential to visualize its technical layers and how they align with business value. The platform can be understood as a modular stack, from foundational infrastructure up to the customer experience.

A unified platform architecture visualizes how foundational services support customer-facing experiences.
This layered model helps transform the platform from a simple CRM into a strategic business operating system.
Benchmarking Against the Salesforce Well-Architected Framework
How do we know this architecture is robust? We can benchmark the blueprint against Salesforce’s official framework, which defines core pillars of healthy, scalable solutions: Trusted, Easy, and Adaptable. By mapping each platform layer to these pillars, we ensure our design aligns with Salesforce’s best-practice guidelines.

Multi-Cloud and Hybrid Alignment: It’s worth noting that Salesforce doesn’t operate in isolation. Many enterprises integrate Salesforce with AWS, Azure, Google Cloud or on-prem systems. These cross-cloud solutions are enabled primarily through the Integration & Orchestration layer (MuleSoft APIs, events, etc.), which provides the flexibility to compose solutions across different platforms while maintaining unified governance and user experience.
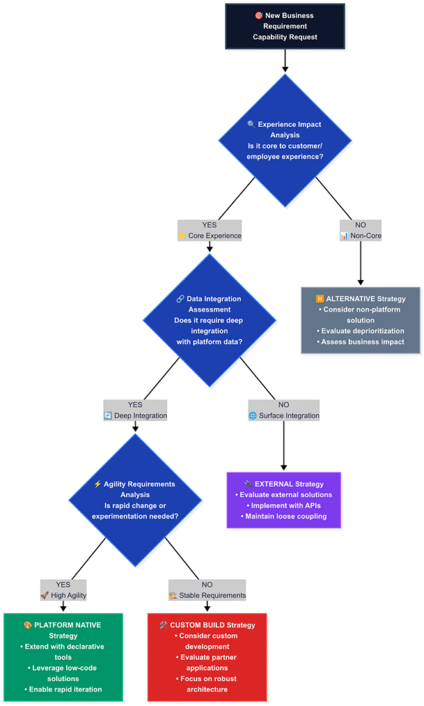
Platform Prioritization Decision Tree: When to Use Salesforce
Deciding where to build a new capability is as critical as how to build it. This framework guides you through key questions to determine if Salesforce is the right platform for a given business requirement.

This decision tree helps determine if a new capability should be built on the core platform.
Build vs. Buy vs. Extend: Platform Execution Tree
Once you’ve decided a solution should live on the platform, the next step is to determine how to implement it.

Once a decision is made to use the platform, this tree guides the implementation approach.
Consideration Checkpoints for Deeper Analysis
At key decision points, pause and evaluate in greater detail:
If deciding to “Build in-house”:
- TCO Checkpoint: Have you calculated the 5-year total cost of ownership, including ongoing maintenance, infrastructure, and talent costs?
- Skills Checkpoint: Does your team have the required skills (e.g., Lightning Web Components, Apex)? If not, factor in hiring or training costs.
- Maintainability Checkpoint: Will the custom design minimize technical debt? Ensure you’re using modern Salesforce development practices.
- Strategic Alignment Checkpoint: Does this custom build yield a unique competitive advantage?
If deciding to “Evaluate and buy COTS”:
- Integration Complexity Checkpoint: What will it take to integrate the new system with Salesforce? A “quick” buy can turn into a lengthy project.
- Vendor Lock-in Checkpoint: Does the vendor use open standards, and what is the risk of being locked into their ecosystem?
- Governance Checkpoint: How will the third-party app fit into your data security, compliance, and DevOps processes?
Cross-Cloud Integration: From Use Case to Architectural Standard
Leading enterprises adopt well-defined integration patterns as architectural standards. By using standard patterns from Salesforce’s integration guides and industry best practices, teams get a common language to design solutions and anticipate governance needs.
1. Request-Reply (Synchronous Outbound)
Salesforce calls an external system and waits for a response as part of a single transaction. This pattern is useful for real-time data retrieval or validation but tightly couples the systems, as Salesforce is blocked until the external system responds.
Example Use Case: Real-time address or payment validation before an Order record is saved. A user clicks a button on a Contact to retrieve their latest credit score from an external agency.
Key Technologies: Apex callouts to REST/SOAP APIs, External Services, MuleSoft Anypoint APIs.
Governance Considerations: Monitor latency and enforce strict SLAs. Implement timeouts and circuit breakers to prevent cascading failures that could impact the Salesforce user experience. Be mindful of Salesforce governor limits on the number and duration of callouts.
2. Remote Call-In (Synchronous Inbound)
An external system initiates a call to a Salesforce API and waits for an immediate response. This pattern is used when an external process needs to create, update, or query data in Salesforce and get an immediate confirmation or result.
Example Use Case: A customer service portal built on an external platform creates a Case in Salesforce and immediately displays the new Case Number to the user. An e-commerce site calls a custom Apex API to verify a customer’s contract entitlements before processing an order.
Key Technologies: Salesforce Standard & Custom REST/SOAP APIs, Composite API (to execute multiple operations in a single call).
Governance Considerations: Secure the API endpoint using OAuth 2.0. Closely monitor Salesforce API governor limits (e.g., total calls per 24 hours). Manage transaction scope to prevent record locking and ensure data integrity.
3. Event-Driven Messaging (Asynchronous Pub/Sub)
Salesforce and external systems communicate by publishing and subscribing to events on a message bus. This decouples systems, enabling resilient, scalable, and near real-time communication without waiting for a direct response. It can be used for “fire-and-forget” notifications or for more complex, event-driven workflows.
Example Use Case:
- Outbound: When an
Opportunitycloses, Salesforce fires aPlatform Event. An ERP system picks up this event to generate an invoice, and a data warehouse subscribes to the same event for reporting. - Inbound: An external IoT monitoring system detects a device failure and publishes an event to a Kafka topic. A middleware service consumes this event and creates a
Casein Salesforce using Remote Call-In (2) or Batch Data Synchronization (4).
Key Technologies:
- Salesforce Native: Platform Events, Change Data Capture (CDC), PushTopic Events, Outbound Messaging.
- Middleware: MuleSoft Anypoint Platform (including MQ), Salesforce Functions, message brokers like Kafka or RabbitMQ, cloud provider services like AWS EventBridge or Google Pub/Sub.
Governance Considerations: Use guaranteed delivery mechanisms. Design idempotent subscribers to handle duplicate events gracefully. Monitor event queue depth and subscriber reliability. Manage the evolution of event schemas over time.
4. Batch Data Synchronization (Asynchronous Bulk)
Large volumes of data are exchanged between Salesforce and other systems on a scheduled basis or as a one-time migration. This pattern is ideal for scenarios that are not time-sensitive and involve processing thousands or millions of records efficiently.
Example Use Case: A nightly job extracts new customer records from Salesforce to a data lake. A weekly job synchronizes the entire product catalog and price book from an ERP system into Salesforce.
Key Technologies: ETL tools (e.g., Informatica, Talend, Tableau CRM), MuleSoft batch jobs, Salesforce Bulk API (v1.0 and 2.0), Salesforce Data Loader.
Governance Considerations: Focus on data mapping, validation, and transformation rules. Implement robust error logging and reconciliation processes. Monitor performance and schedule jobs for off-peak hours to avoid impacting interactive users. Manage bulk API limits.
5. Data Virtualization (Real-time External Data Access)
Salesforce accesses, displays, and operates on data stored in an external system in real-time without copying or storing it in Salesforce. This pattern is excellent for accessing large, rapidly changing data sets while avoiding data duplication and synchronization challenges.
Example Use Case: A support agent views a customer’s live order history from an external ERP system directly on the Account page in Salesforce. The data is queried on-demand and is never stored in Salesforce.
Key Technologies: Salesforce Connect (using OData, Cross-Org, or custom Apex Adapters), MuleSoft APIs acting as an OData gateway for legacy systems.
Governance Considerations: Ensure the performance of real-time queries is acceptable to users. Govern the security of external data access. Be mindful of data residency regulations. Understand the limitations of External Objects (e.g., they don’t support all standard object features like triggers or comprehensive reporting).
6. UI Integration (Presentation Mashup)
Components of an external application’s user interface are embedded directly within the Salesforce UI (or vice-versa) to provide a seamless user experience. This pattern focuses on integrating processes and views at the presentation layer, often without complex data integration.
Example Use Case: Displaying an interactive Tableau analytics dashboard or a Google Maps shipping tracker within a Lightning component on an Opportunity page. Embedding a Salesforce Knowledge search component inside an external company support portal.
Key Technologies: Lightning Web Components (LWC) making client-side calls to external services, Canvas for embedding external apps in a secure iframe, Lightning Out for running LWC in external sites.
Governance Considerations: Manage security through robust authentication (e.g., Signed Request for Canvas, OAuth 2.0). Maintain consistent styling using Salesforce Lightning Design System (SLDS). Monitor the performance and load times of embedded components. Address cross-domain browser security policies like CORS.
Read my other article: AI vs Control Flow
From Architecture to Outcomes
Technology choices only matter if they deliver business results. It’s critical to tie architecture patterns to measurable outcomes. Many organizations aim for KPI improvements such as a 15% boost in lead-to-conversion rate or a 20% reduction in customer cost-to-serve within 18 months of re-architecting their platform. This tight linkage between architecture and outcomes closes the gap between IT implementation and business strategy.
Refactoring Anti-Patterns: What to Unlearn
Modernizing your platform requires unlearning old habits that hinder agility. Here are common anti-patterns and how to refactor them:
Legacy Pattern: Apex-heavy Approval Automations
- Why It’s a Problem: Creates fragile logic that’s difficult to maintain. Business agility suffers because minor policy changes require a slow code deployment.
- What Good Looks Like: Declarative approvals via Flow and integration with collaboration tools like Slack. This makes the logic transparent and easy for admins to update in hours instead of weeks.
Legacy Pattern: Hard-Coded Data Mappings
- Why It’s a Problem: Brittle point-to-point integrations break whenever field names change, leading to costly developer fixes.
- What Good Looks Like: Externalize mappings using Custom Metadata Types or manage data transformation in a middleware like MuleSoft. This allows changes to be made declaratively in one central layer.
Legacy Pattern: Direct SQL/ERP calls from Salesforce
- Why It’s a Problem: Creates a tightly coupled, brittle integration with no abstraction. It’s hard to scale and govern.
- What Good Looks Like: API-led integration via MuleSoft. Introduce an API layer between Salesforce and core systems to decouple them, enforce governance, and promote reuse.
Legacy Pattern: In-org Development without DevOps
- Why It’s a Problem: Lack of source control and automated testing means a high risk of deployment errors, difficulty tracking changes, and no easy rollback.
- What Good Looks Like: Source-driven development and CI/CD governance. All changes go through sandboxes, are checked into a git repository, and deployed using a CI/CD tool (e.g., Salesforce DevOps Center).
From Governance Matrix to a Center of Excellence (CoE)
Effective governance is critical. While a RACI matrix is a great tool, true success comes from evolving governance into a full-fledged Center of Excellence (CoE). A CoE is a cross-functional governing body that provides leadership, defines best practices, and aligns the platform with business goals. This shift elevates the conversation from tactical project management to strategic enterprise innovation.
Strategic Functions of a Salesforce CoE
A mature CoE performs several key strategic functions that ensure the platform remains aligned with business goals and operates efficiently.

A Center of Excellence provides strategic oversight across five key functional areas.
Platform Governance Matrix (RACI): A CoE Tool
One practical tool the CoE uses is a RACI matrix to delineate role responsibilities across the platform lifecycle.

RACI Legend: A = Accountable, R = Responsible, C = Consulted, I = Informed
Executive Risk & KPI Toolkit
For executives, governing the platform means tracking risks and measuring value. These tools provide a line-of-sight into platform health and business impact.
Platform Risk Heatmap

Strategic KPI Checklist

Conclusion: Your Action Plan for Transformation
The journey from a tactical application to a strategic enterprise platform is a fundamental shift in mindset, governance, and culture. To begin this transformation, leaders at every level need to take clear, role-specific actions:
- For CIOs and CTOs: Elevate your core platform to a first-class citizen in your IT strategy. Sponsor a cross-functional workshop to redefine its role and charter a Center of Excellence to establish a new governance model that directly aligns platform capabilities with business outcomes.
- For Enterprise Architects: Benchmark your current state against the Unified Blueprint and Well-Architected pillars. Identify the top 2–3 anti-patterns in your org — like hard-coded integrations or Apex-heavy logic — and target them for refactoring in the next release cycle.
- For Platform Owners and Business Leaders: Champion the platform mindset within your teams. Communicate how improvements in platform maturity link to tangible business value like faster sales cycles or better customer satisfaction. Your role is to break silos between business and IT, ensuring everyone is building the future on a truly unified foundation.
In closing, treating your core enterprise system as Strategic Infrastructure is both a vision and a call to action. It means investing in the right architecture, the right processes, and most importantly, the right mindset. By doing so, you position your enterprise to be more agile, more data-driven, and closer to your customers.
References
1. Overview | Salesforce Architects — Architects | Salesforce, accessed on July 17, 2025, https://architect.salesforce.com/well-architected/overview
2. Integration Patterns and Practices — Salesforce, accessed on July 17, 2025, https://resources.docs.salesforce.com/latest/latest/en-us/sfdc/pdf/integration_patterns_and_practices.pdf
3. Top Salesforce Integration Patterns With Best Practices (Enterprises) — DGT27, accessed on July 17, 2025, https://dgt27.com/salesforce-integration-pattern-best-practices/
4. Salesforce Integration Architecture: Complete Beginner’s Guide, accessed on July 17, 2025, https://morsoftware.com/blog/salesforce-integration-architecture
5. So you want a Salesforce Center of Excellence? — MRE Consulting, accessed on July 17, 2025, https://mre-consulting.com/insights/want-a-salesforce-center-of-excellence/
6. Building a Salesforce Center of Excellence (2024) — FoundHQ, accessed on July 17, 2025, https://www.foundhq.com/salesforce-center-of-excellence
7. How a Center of Excellence supports Salesforce implementation in Higher Education, accessed on July 17, 2025, https://elements.cloud/blog/how-a-center-of-excellence-supports-salesforce-implementation-in-higher-education/
8. How to Establish a Salesforce Center of Excellence (CoE) — Flosum, accessed on July 17, 2025, https://www.flosum.com/blog/salesforce-center-of-excellence